View Issue Details

IDProjectCategoryView StatusLast Update
0012024MMASynchronizationpublic2026-04-10 14:12
Reportermarek Assigned To 
PriorityurgentSeverityminorReproducibilityalways
Status feedbackResolutionreopened 
Product Version1.0.5 
Target Version2.4.0Fixed in Version1.3.1 
Summary0012024: Outdated versions of MMW are not checked
DescriptionThere were some optimizations and fixes that caused that Wifi sync is not completely backward compatible.

User should be informed that his MMW is outdated. Minimum version is 4.1.0.1692.
TagsNo tags attached.
Attached Files
Version check.jpg (211,875 bytes)   
Version check.jpg (211,875 bytes)   
Fixed in build740

Activities

marek

2014-04-27 09:10

developer   ~0040110

Fixed in build 249

Added error message: Your version of MediaMonkey for Windows is outdated. Please update to be able to sync.

peke

2014-04-29 21:11

developer   ~0040130

Verified basic functionality in 249

If you agree each MMA version should have Minimal recommended MMW version (one we tested apron) and should bring outdated version against that version and not base one (1692)

rusty

2014-05-02 20:51

administrator   ~0040176

Last edited: 2014-05-02 20:58

There are a couple of issues with the current functionality:
a) The error message doesn't indicate to the user what version of MMW needs to be installed. i.e. it's unclear whether they have to update to the current release build OR to a recent beta build. But in the absence of a message, most users would assume that updating to the latest release build is all that is required. If that is the extent of the functionality required, we should update the message to:

Your version of MediaMonkey for Windows is outdated. Please update to the current release to sync.

b) On the other hand, if, as pointed out by Peke, we want to notify users to install MMW 1704 (currently a beta build) since it's required for certain bugs to be fixed, then the message would have to be updated to something like:

Your version of MediaMonkey for Windows is outdated. Please update to version 4.1.2.1704+.

Unfortunately, some users may not realize that they need to download the app from the beta forum, but this may be preferable nonetheless.

peke

2014-05-02 22:50

developer   ~0040177

Last edited: 2014-05-02 23:04

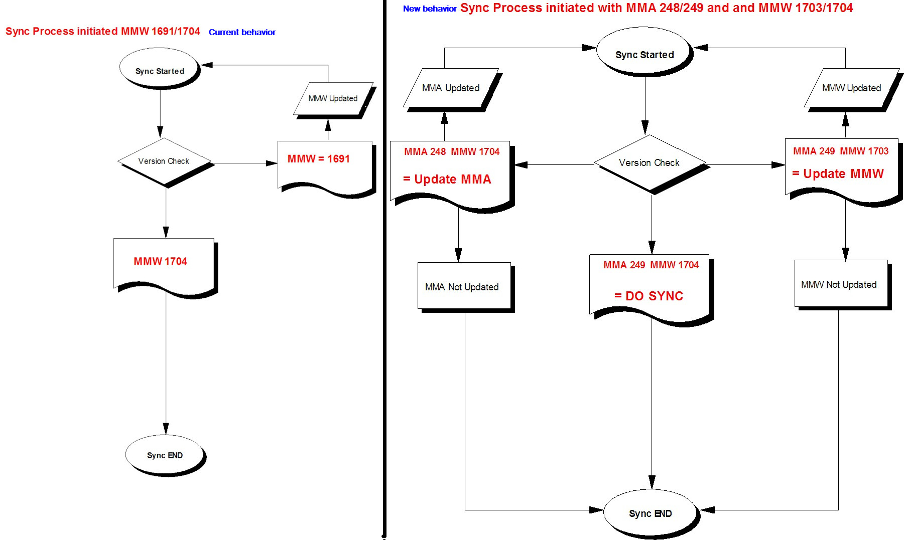
To clarify what exactly of problematic when Updating both MMA and MMW is needed due the bug fixes in both apps that interfere with Sync (we changed sync process in both apps)

For Example I used current MMA/MMW versions (249/1704) and sync initiated over Wi-Fi using MMA. Picture show Current and Updated checks.

NOTES:
1. To get new workflow both MMA and MMW needs to have correct Minimal version requirement (according to bugfixes in sync procedure) for Optimal sync and act apron.

2. MMW home page should state MMW/MMA Releases more quickly (both stable and Beta) along with link to download links where BUY will always point to Stable release as currently

marek

2014-05-03 16:51

developer   ~0040180

Last edited: 2014-05-03 16:52

Please note, that we always tried to have sync backward compatible. But some time ago we made a one big change in workflow to optimize the speed of sync 0011233. It was backward compatible but it wasn't well working in one specific usecase. Now I have removed the backward compatibility to be able to work correctly in this usecase.

It is a quite a long time since new workflow have been introduced. It was a build 1657 (not 1692). I will correct the message to show user the minimum build. I think that most users already have compatible version of MMW.

I don't think that we will do this quite often because we want to have both apps (MMA and MMW) always backward compatible. But of course we can implement something like Peke suggests.

marek

2014-05-18 15:04

developer   ~0040213

Fixed in build 255

rusty

2017-11-20 21:41

administrator   ~0049215

Changing the target to 1.3.1 since there's no reason to wait for 1.3.2.

marek

2017-11-21 16:02

developer   ~0049218

Current minimum MMW build is set to 4.1.19.1854

peke

2017-11-22 00:04

developer   ~0049223

Verified 740

rusty

2017-12-19 16:31

administrator   ~0049443

Last edited: 2017-12-19 16:33

Due to 0014594, shouldn't MMA 745+ check for MMW 4.1.20 ?